首页
产品
数据安全
AI驱动的数据分类分级平台
智能基线API安全管控平台
基于NLP的文档安全管控平台
数据脱敏平台
数据溯源平台
数据隐私计算
数据加解密平台
智能协同一体化数据安全管控平台
身份访问安全
身份认证与访问管理平台(4A)
特权账号管理平台
堡垒机
零信任
IAM
新5A平台
拟态防御系统
融合4A
安全管理与运营
全流量威胁监测平台
安全运营中心(SOC)
安全响应自动化平台( SOAR )
智能审计分析平台
安全服务
攻防演练与对抗
重保值守与应急响应
数据泄露溯源服务
数据安全合规审计服务
安全咨询规划服务
军工保密
军工单位信息交换系统
解决方案
数据安全风险评估解决方案
数据安全合规审计解决方案
安全服务综合解决方案
基于零信任的身份治理解决方案
商用密码解决方案
新闻中心
公司动态
行业新闻
签约速递
签约速递
人才招聘
招聘岗位
关于保旺达
公司简介
联系我们
01
网站首页
02
产品
数据安全
身份访问安全
安全管理与运营
安全服务
军工保密
03
解决方案
04
新闻中心
公司动态
行业新闻
05
签约速递
签约速递
06
人才招聘
招聘岗位
07
关于保旺达
公司简介
联系我们
首页
-
新闻中心
-
公司动态
公司动态
行业新闻
首页
-
新闻中心
-
公司动态
05
日
2026年02月
上一篇
返回列表
已经是最后一篇
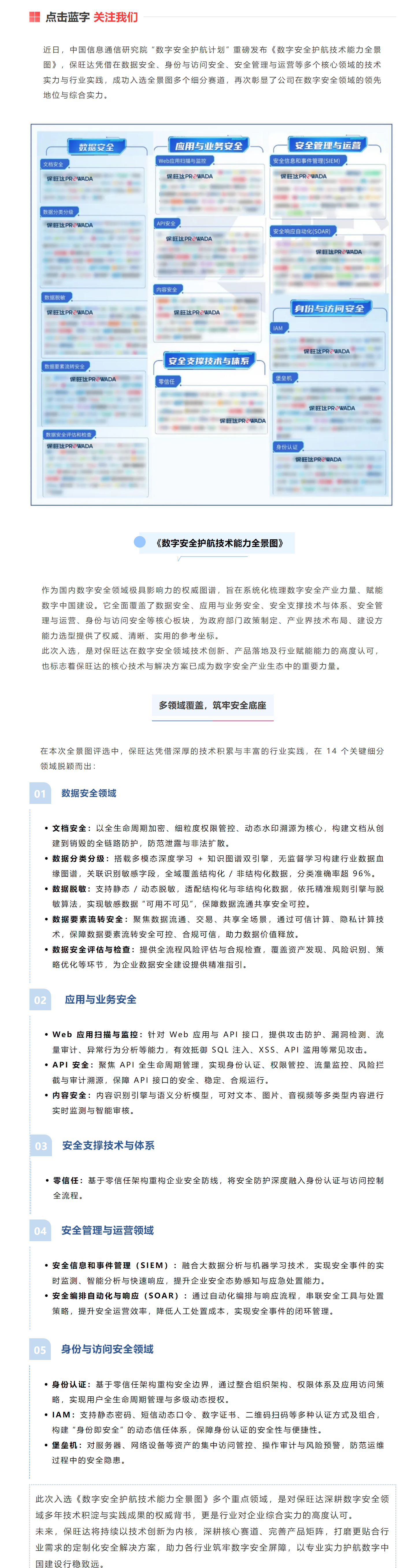
多维深耕 实力登榜|保旺达入选《数字安全护航技术能力全景图》多个核心领域
更新时间:2026-02-05
来源:原创
编辑:管理员
浏览:6
创造更安全的数字未来
身份与访问安全 · 数据安全 · 安全管理与运营 · 安全服务